语言选择
校园活动
【毓·青春】 升旗仪式 ...03-30
【毓见】春季传染病防控知...03-26
【毓见】聚智伯苓 笃行致...03-23
【毓见】奋斗在江城·抗联...03-16
【毓·青春】 升旗仪式 ...03-16
【毓见】青年教师培训丨毓...03-10
【毓·青春】 升旗仪式 ...03-09
【毓·青春】 升旗仪式 ...03-05
【毓见】专家引领明方向 ...03-01
预算决算公开
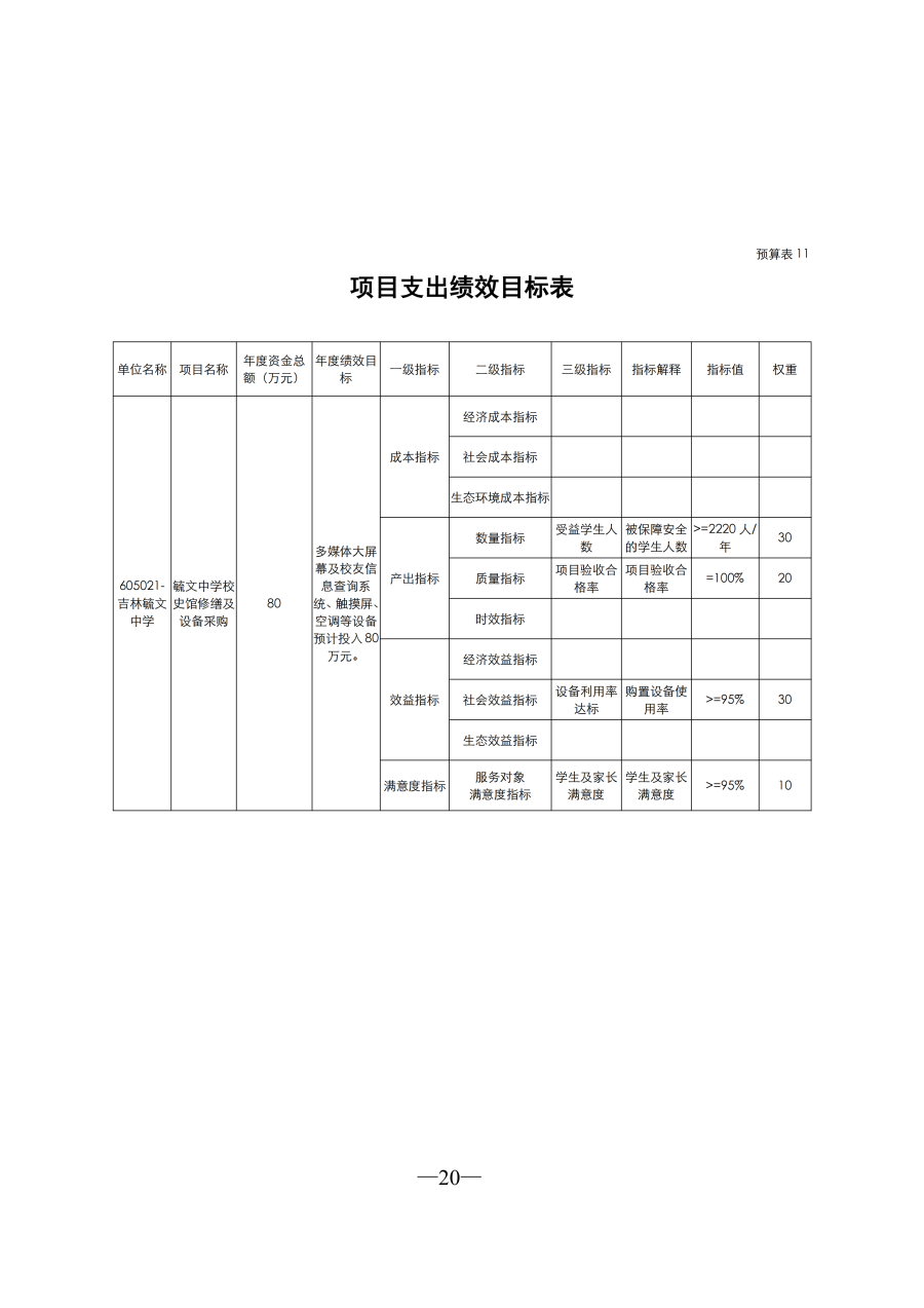
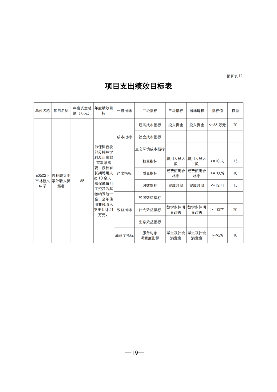
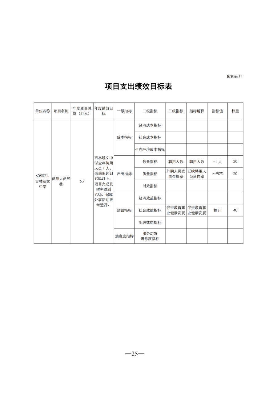
2026年吉林毓文中学单位预算
作者:admin 更新时间:2026-03-04 14:33 点击量:155

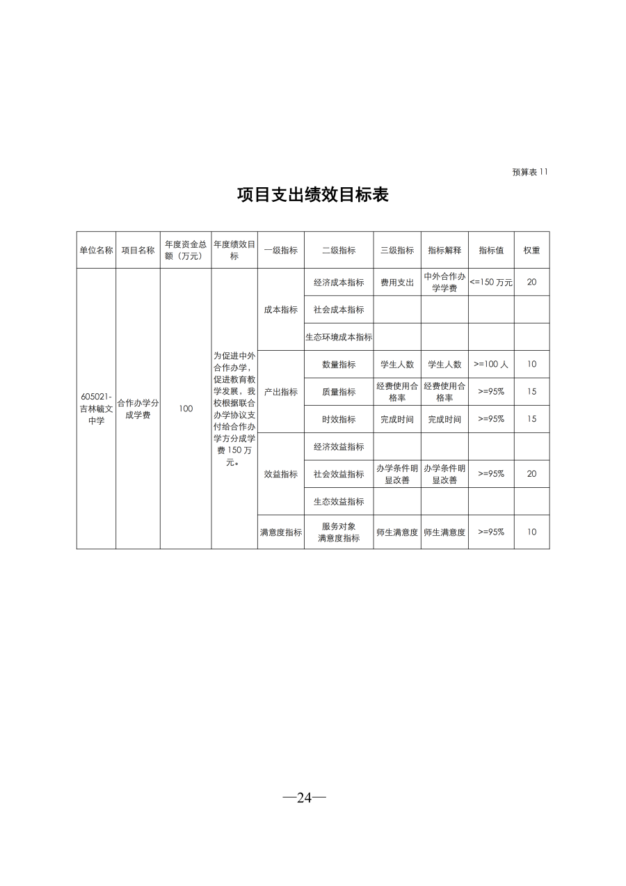
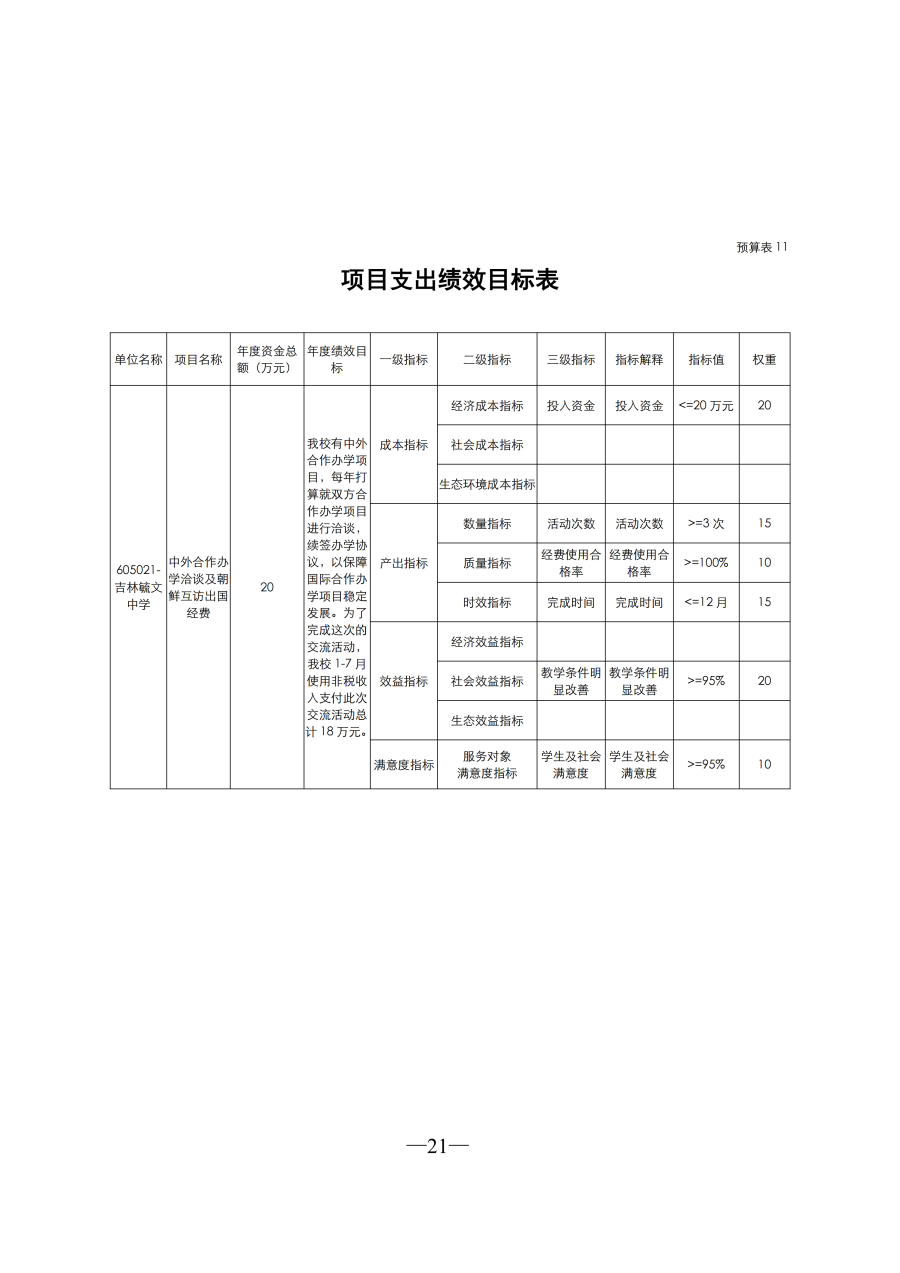
吉林毓文中学2026年单位预算公开_01.png吉林毓文中学2026年单位预算公开_02.png吉林毓文中学2026年单位预算公开_03.png吉林毓文中学2026年单位预算公开_04.png吉林毓文中学2026年单位预算公开_05.png吉林毓文中学2026年单位预算公开_06.png吉林毓文中学2026年单位预算公开_07.png吉林毓文中学2026年单位预算公开_08.png吉林毓文中学2026年单位预算公开_09.png吉林毓文中学2026年单位预算公开_10.png吉林毓文中学2026年单位预算公开_11.png吉林毓文中学2026年单位预算公开_12.png吉林毓文中学2026年单位预算公开_13.png吉林毓文中学2026年单位预算公开_14.png吉林毓文中学2026年单位预算公开_15.png吉林毓文中学2026年单位预算公开_16.png吉林毓文中学2026年单位预算公开_17.png吉林毓文中学2026年单位预算公开_18.png吉林毓文中学2026年单位预算公开_19.png吉林毓文中学2026年单位预算公开_20.png吉林毓文中学2026年单位预算公开_21.png吉林毓文中学2026年单位预算公开_22.png吉林毓文中学2026年单位预算公开_23.png吉林毓文中学2026年单位预算公开_24.png吉林毓文中学2026年单位预算公开_25.png吉林毓文中学2026年单位预算公开_26.png吉林毓文中学2026年单位预算公开_27.png吉林毓文中学2026年单位预算公开_28.png吉林毓文中学2026年单位预算公开_29.png吉林毓文中学2026年单位预算公开_30.png吉林毓文中学2026年单位预算公开_31.png吉林毓文中学2026年单位预算公开_32.png吉林毓文中学2026年单位预算公开_33.png吉林毓文中学2026年单位预算公开_34.png吉林毓文中学2026年单位预算公开_35.png吉林毓文中学2026年单位预算公开_36.png吉林毓文中学2026年单位预算公开_37.png吉林毓文中学2026年单位预算公开_38.png吉林毓文中学2026年单位预算公开_39.png吉林毓文中学2026年单位预算公开_40.png吉林毓文中学2026年单位预算公开_41.png

上一篇:无
分享到:
0

友情链接: 国家教育部   |   人民教育出版社   |   清华大学美术学院   |   吉林市教育信息网   |   吉林市人社局   |   
地址:松江中路101号    联系电话:0432-64833505    传真:0432-64833505
关注我们
吉ICP备06002830号     版权所有:吉林毓文中学